各学院、学部、校区、地方研究院:
教学督导是学校内部质量保障体系的重要组成部分,是跟踪教学运行、指导教学环节、规范教学活动、稳定教学秩序、反馈教学信息、促进教学改革、指导教师成长、提高教学质量的重要举措。为建立质量保障长效机制,不断提高我校人才培养质量,依照《哈尔滨工业大学教学督导工作条例》(校本教研〔2020〕26号)要求,现开展第八届研究生教学督导专家评聘工作。
一、组织机构
1. 学校成立教学督导委员会,负责全校教学督导工作。
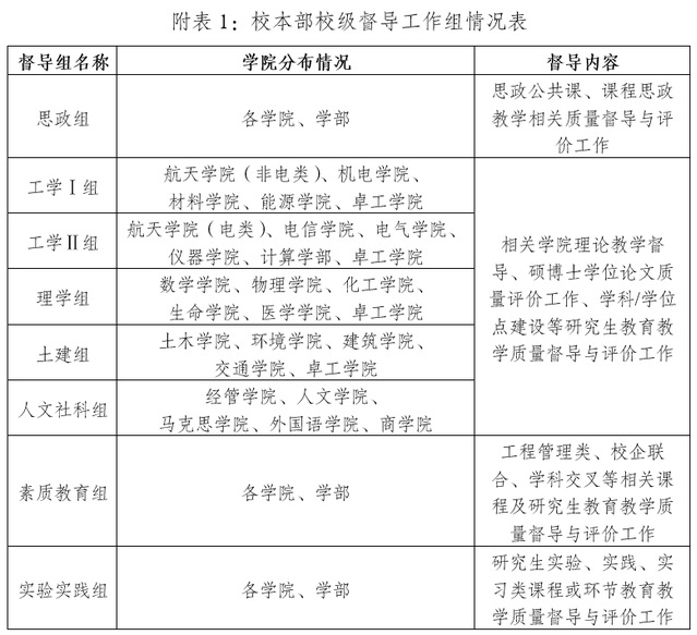
2. 根据工作需要,校本部第八届研究生督导委员会设专项工作督导组八组,完成具体督导任务,包含:思政组、工学Ⅰ组、工学Ⅱ组、理学组、土建组、人文社科组、素质教育组和实验实践组(详细情况见附表1)。每个督导组设组长1名,副组长1名,聘请督导专家若干名,秘书1名。督导专家由学院推荐,教学主管部门审定。
3. 学院设教学督导组,由学院聘任和管理。
4. 威海校区、深圳校区设立校区督导委员会,督导委员会可依据校区学院及学科分布设立若干督导工作组,并自行确定委员会及督导组成员数量;校区学院应设教学督导组,由校区学院聘任和管理。
二、督导专家基本条件及拟聘任校级专家参考人数
1. 由了解国家教育方针政策、熟悉高等教育规律、教育理念先进、政治觉悟高、教学能力强、教学经验丰富、工作热心公正、严谨有威望的教师或资深教学管理人员担任;
2. 政治立场坚定,遵纪守法,无师德师风、学术不端等问题;
3. 具有副高级以上职称;
4. 身体健康,年龄不超过70岁(出生于1956年9月以后);
5. 每届聘期三年,可连聘连任;
6. 可为退休教师;
7. 可优先推荐国家级、省级教学名师;
8. 学院、学部、校区、地方研究院拟聘任校级督导专家参考人数参见附表2,学院督导专家人数由学院自行确定。
三、工作内容和工作方式
1. 督导委员会的主要职责包括:研究国内外教育教学现状和动态,将其先进理念和经验引入我校教育教学改革和实践;完善我校教学督导工作的体制机制,指导督导组开展工作;调查研究影响教学质量的关键因素,为学校教育教学建言献策;完成学校委托的其它有关工作。
2. 督导组的主要职能是对学校教育教学各环节进行监督检查、研究分析、咨询指导、考核评估等,详细包含如下工作:听课,实验督导,试卷检查,实习检查,课程设计检查,硕博士学位论文过程管理(开题、中期、答辩)抽查,学位论文评阅,教师考评指导,学位论文过程管理材料存档检查,学生素质教育评价,教学管理工作检查,学生管理工作检查等。
3. 第八届聘任专家将于2026年秋季学期启用,本学期仍由第七届专家组专家支持工作。
四、推荐工作流程及要求
1. 需推荐确能参与督导工作的专家人选。
2. 学院、学部、校区教学委员会以及地方研究院教学主管机构依照学校要求确定拟推荐校级/校区级、院级督导专家名单,报党政联席会通过后报送研究生院。
3. 本、研校级督导专家人员可以重复;研究生教学学校及学院督导专家可以重复;各学院推荐的学校督导思政组专家可与其他组专家重复,其他各组专家之间建议不重复。
4. 截止时间:4月27日
5. 报送材料:《专家情况表》(附件2,电子版本及签章扫描版本),《推荐学校专家审查情况表》(附件3,签章扫描版本)。
联系人及电话:张丽娟,0451-86403220
电子邮箱:zhanglijuan@hit.edu.cn
哈尔滨工业大学研究生院
2026年4月15日



附件1 哈尔滨工业大学教学督导工作条例(校教管〔2020〕26号).pdf
附件2-1 学校第八届研究生教学督导委员会专项督导组拟推荐专家情况表.xlsx
附件3 学校第八届研究生教学督导委员会专项督导组拟推荐专家审查意见表.docx